QUELQUES
MONTAGES POUR LA LIGNE TELEPHONIQUE| ATTENTION, même si cette étude est faite dans le respect des normes applicables, les schémas publiés ne sont pas agréés ni homologués et donc les montages qui les utiliseront ne pouront pas être connectés à la ligne téléphonique officielle. |
Le but est de concevoir un clignoteur à LED qui pourrait donner une indication sur la présence de la tension ligne téléphonique, sans perturber celle ci. Il faut donc que le montage consomme extrêmement peu, par exemple moins de 10µA en moyenne.
http://ourworld.compuserve.com/homepages/Bill_Bowden/page5.htm#flash2.gif


http://www.discovercircuits.com/PDF-FILES/undervol.pdf
Tous ces montages sont intéressants, mais allument la LED en consommant beaucoup au moment de l'allumage. On sent bien qu'il faut décharger une capacité dans une LED.
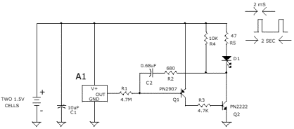
Un
montage original qui consomme moins de 1µA, paru dans EPE de janvier
2002 qui peut être alimenté par une simple antenne, faut le voir
fonctionner pour le croire, moi je ne l'ai pas testé...
Cà marche, mais çà consomme beaucoup trop car le premier HC14 voit sa tension d'entrée entre 1V et 4V, précisément dans la zone de commutation où les inverseurs CMOS consomment beaucoup naturellement.


Le pseudo thyristor est utilisé pour déclencher la décharge dans la LED, lorsque la capacité réservoir est chargée.
Ratio R5/R4 < 7 pour avoir une tension Vbe Q2 > 0.6V unloaded lorsque déclenché
Ratio R6/(R5+R4)=4:4.5 pour avoir une tension Vb Q3=4:4.1V lorsque non déclenché
R7 est nécessaire en simulation pour décharger complètement C1, et remettre à zéro le pseudo thyristor.
La période est de 5 sec avec R1=330k et C1=10µ. Avec R1=330k, le courant crête est inférieur à 20µA, le courant moyen est inférieur à 8µA.
A partir d'un régulateur discret, très faible consommation
Ce schéma à deux transistors est classique, sauf qu'il est conçu ici pour consommer très faiblement. Elektor l'a republié en juillet 2005, page 77. On peut l'améliorer encore en augmentant les valeurs de résistances. |

ATTENTION
LE MONTAGE EST SIMULE AVEC DES FETMOS BS170 MAIS CES TRANSISTORS NE TIENNENT
PAS PLUS DE 60V !
CETTE TENSION EST LARGEMENT DEPASSE AVEC LE SIGNAL SONNERIE, IL FAUDRA UTILISER
PLUTOT UN BS107 OU BS108
Consommation de l'ordre inférieure à 10µA sous 80Volts

