Dessins issus d’une note de PerkinElmer ici


Un
tube flash est soumis à une haute tension V0, stockée dans une
capacité CB. Le tube s’allume suite à un amorçage
provoqué par un transformateur d’impulsion amenant la tension gaz
à Vz (2 à 20kV).
On utilise le Xénon car son spectre d’émission est très
proche de celui de la lumière solaire. Une fois le gaz ionisé,
le tube devient conducteur, sa résistance interne chute à une
valeur Ri=Vs/Imax très faible (0.1 à 5 W).
Le
courant peut alors monter à plusieurs centaines d’Ampères,
la durée de décharge est très faible, entre 100µs
et 1ms.
Toute l’énergie stockée dans la capacité de stockage,
passe dans le tube, soit E=CB.V0²/2 en Joules ou Watt.s
Les énergies des lampes flash sont dans la gamme 1 à 80 Joules (Watt.s) pour les « petits » flash et peuvent monter jusqu’à 4000 Joules pour les flash professionnels de studio. Des lampes encore plus puissantes sont développées pour amorcer les lasers de puissance.

La puissance dissipée est simplement le rapport Energie/Période,
ainsi une lampe de 40 Joules/4 Watts, ne peut donner ses 40 Joules que toutes
les 10 secondes au minimum, si on veut lui tirer un éclair par seconde,
il faudra se contenter de 4 Joules par éclair.
On a tous utilisé des appareils jettables, il se trouve qu'on peut le démonter et donner la péllicule à développer seule, tout en gardant le reste, pour le recharger éventuellement, ou bien recycler le flash.
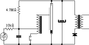
Autopsie du flash d’un appareil jetable :
Le schéma de base est donné là :
La tension atteinte en fin de charge est de l’ordre de 300V. Le néon
clignote 10Hz à partir de 290V. Le tube est polarisé. La capacité
n’est pas marquée, vu sa taille ce doit être une 100 à
200 µF.
L’énergie doit être proche de 7 Joules
(150µF sous 300V).
L’idée est de mettre un certain nombre de modules flash récupérés dans des appareils jettables, dans un boîtier transparent, alimenté sur le secteur, avec un dispositif qui déclenche les éclairs sur réception d’un éclair du flash de l’appareil photo.
Il s'agit de
détecter un éclair incident et de déclencher le flash local.
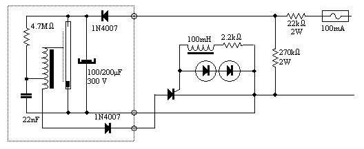
Elektor 186, dec 1993, p50 ; circuit très sensible et ultra rapide ; la résistance R1 peut être ajustée pour augmenter ou diminuer la sensibilité.
Un thyristor TIC106 présente un courant gate de 200µA max (60 µA
typ), qui décroît avec la température, et il faut une tension
supérieure à 0.6V à Tamb pour passer le seuil de la porte,
d’où les 2 diodes en série.

Elektor 316, oct 2004, p66 ; circuit retardateur, basé sur une détection avec simulation d’inductance. Un seul photo transistor pré-polarisé suffit à passer un niveau logique d’un CMOS alimenté en 9V. Le circuit thyristor est idem celui de juillet 79 avec les mêmes défauts.

Elektor
157, juillet 1991, p117 ; un montage très original où le transistor
détecteur est pré-polarisé à 0.45mA.
L’éclair lumineux augmente fortement son courant, en réaction,
l’aop IC1a baisse la tension base. Cette baisse est détectée
par IC1b qui génère l’impulsion de commande directe sur
le thyristor sans résistance (!). Ce circuit doit avoir un retard de
plusieurs dizaines de µs.

Elektor 13, juillet 1979 ; 2 montages de flash esclave basé sur des transistors, avec une alimentation hasardeuse…

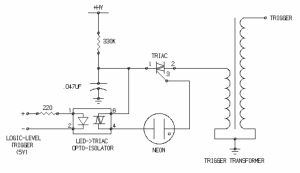
Un schéma sur le site de Sam avec un opto triac qui command un triac en série avec un néon. On se demande à quoi sert le néon…

Un autre schéma plus fin avec un opto-triac qui commande un thyristor.
Un phototransistor alimenté sous 5V avec une résistance de 15k à la masse. La tension au repos dépend directement de l’éclairage ambiant, et surtout, des lampes sur l’alternatif.
Sur un éclair indirect dans une pièce moyennement réflective, on observe une bonne réponse, supérieure à 2.5V, avec une montée en 16µs. Le courant généré est donc supérieur à 150 µA. La constante de temps liée aux capacités parasites donne le temps de descente (~180µs) et surtout à la nature du phototransistor, puisqu’il faut bien évacuer les charges accumulées sur la base.
|
![]() |
Le même, mais cette fois chargé par une inductance de
100mH. La tension au repos est nulle, on ne distingue pas de sinus 50Hz. |
![]() |
Une autre mesure avec le même phototransistor, et pull down de 15k à
la masse, sous 12 V. pour valider la présence de 2 éclairs.
Avec l’Olympus, on voit clairement 2 éclairs distants de 150 ms.
Avec le Casio, ce délai tombe à 75ms.
Le premier éclair est toujours de même amplitude, et assez bref
(70µs et probablement plus fin encore avec le Casio). Le deuxième
éclair est plus fort, et peut monter à 500µs de durée.
![]() |
![]() |

Le
fonctionnement du phototransistor a été simulé sous Spice
avec un générateur de courant sinus qui simule l’éclairement
constant avec une fréquence de 100Hz. L’éclair flash est
simulé par un générateur de courant impulsionnel équivalent
à 400µA crête, soit 6V sur 15 k.
Un phototransistor et un pull down résistif de 15 k. Les pics montent à 6V, pour une valeur plancher à 1.5V. |
![]() |
Un phototransistor et un pull down inductance de 100mH+50Ohms et une diode de roue libre. Le plancher tombe à 0, mais les pics baissent aussi un peu à 4 Volts. |
![]() |
Un phototransistor et un pull down inductance de 1H+500Ohms et une diode de roue libre. L’amplitude passe à 12V, et le plancher est nul. C’est super mais une self de 1H est difficile à faire. |
![]() |
On peut
considérer une charge active afin de simuler une inductance de très
forte valeur.
Le problème est que la tension plancher ne peut plus être nulle en continue, comme avec une inductance.
Si
le condensateur est trop faible, la charge active va suivre parfaitement toutes
les variations du courant phototransistor en les atténuant même
un peu.
Si le condensateur est bien dimensionné, la charge active va suivre sur les fréquences basses (50 ou 100 Hz), par contre elle sera fixe pour les hautes fréquences.
Si le condensateur est trop fort, la charge est fixe même pour les fréquences
basses, on n’a plus la fonction filtrage de la self.
470k/470k 1pF 1k. Les pics sont très faibles (3V), la charge active suit trop bien. |
![]() |
470k/470k 4.7nF 1k Ici, les pics deviennent corrects, à 12V, plancher < 1.5VLeq = 1.4 HCoupure = 144 Hz Meilleur cas |
![]() |
470k/470k 47nF 1k Ici, les pics sont à 12V, le plancher commence à bouger. Leq = 14 HCoupure = 14 Hz |
![]() |
470k/470k 470nF 1k Le plancher remonte fortement, la charge active commence à suivre le 100Hz Leq = 139 H Coupure = 1.4 Hz |
![]() |
470k/56k 1nF 0k Avec les valeurs du schéma Elektor 316, oct 2004, p66 Pas terrible…. |
![]() |

Le montage avec 3 modules flash fonctionne, il déclenche avec une très bonne sensibilité. La charge est un peu lente.
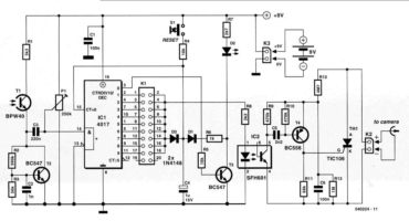
De nombreux appareils numériques envoient 2 flash, la photo étant prise sur le deuxième. Le premier doit servir à quelque mesure de luminosité ou de distance. Ces deux éclairs sont distants de quelques dizaines de ms. Un compteur est nécessaire pour déclencher le flash esclave sur la bonne impulsion.
On utilise un compteur
CMOS 4017. Sur la deuxième impulsion, la sortie « 2 » monte
au niveau haut, déclenche le thyristor, et interdit l’horloge par
le biais de la broche « clock enable ». Un peu de temps après
(400ms) un réseau RC va remettre le circuit à zéro, prêt
pour un nouveau tir.
Un bouton poussoir force le reset pour mettre le compteur dans une position
connue après la mise sous tension, et en déclenche le thyristor
pour pouvoir tester le flash en local.

Ce montage simple fonctionne très bien, avec une bonne sensibilité. Il ne faut pas oublier de mettre à zéro après la mise en route et vérifier que la LED est allumée avant de prendre la photo.

